Our Work
Portfolio Showcase

Exploratory Data Analysis
Kami menganalisis data untuk membuktikan bahwa ada hubungan positif yang kuat: semakin tinggi tagihan pelanggan, semakin besar tip yang diberikan. Ini menunjukkan bahwa strategi harga dapat langsung memengaruhi total pendapatan.

Buyer Data Analysis
Proyek ini mengimplementasikan konsep dari data mining dengan menggunakan algoritma apriori untuk mencari informasi yang dalam hal ini berupa pola pembelian barang oleh konsumen dengan memanfaatkan tumpukan data transaksi penjualan.

Classifications using Python & R Programming
Mengolah data dengan beberapa metode seperti pre-processing, future selection, klasifikasi menggunakan 2 bahasa yaitu Python dan R

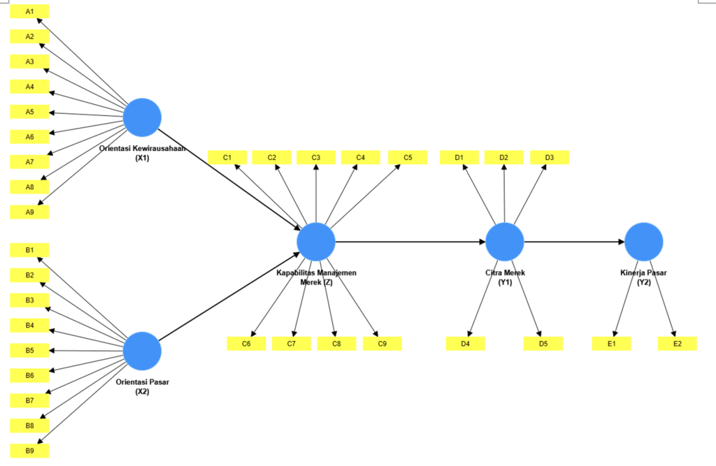
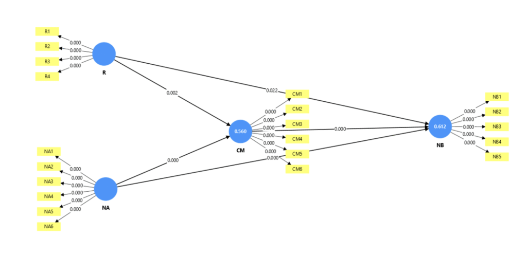
Analisis Faktor Risiko Kesehatan
berfokus pada pembersihan dan eksplorasi data kesehatan, menguji korelasi statistik antara faktor gaya hidup dan riwayat penyakit (termasuk status merokok dan hipertensi), serta mengidentifikasi variabel yang berpengaruh untuk persiapan pembangunan model prediksi yang akurat.

Prediksi Latensi Pemrosesan Video
Proyek ini berfokus pada pembangunan sistem untuk memprediksi waktu pemrosesan (latency) dalam konversi video digital. Kami menggunakan Python di Google Colab untuk melakukan pre-processing data video, menerapkan metodologi feature selection yang ketat, dan menguji berbagai model prediktif untuk menemukan model yang paling akurat.

Sistem Klasifikasi Kelayakan Kredit
Proyek ini adalah solusi Data Mining menggunakan algoritma klasifikasi C4.5 dalam Python untuk menganalisis dan menggabungkan data historis nasabah dan riwayat kredit (termasuk kasus kredit macet). Tujuannya adalah membangun model prediksi yang kuat untuk secara otomatis menentukan kelayakan kredit nasabah baru.

Klasifikasi Rating Menggunakan Ensemble Learning
Kami membangun dan mengevaluasi Model Machine Learning (terbaiknya Decision Tree dan Random Forest) menggunakan Python untuk memprediksi rating konten Netflix berdasarkan genre, rating IMDB, dan detail produksi. Model ini mencapai akurasi sempurna dalam klasifikasi rating.

Deteksi Kualitas Air dengan Artificial Neural Network
Proyek ini menerapkan Artificial Neural Network (ANN) untuk mengatasi masalah klasifikasi yang kompleks, yaitu mendeteksi kualitas air (layak atau tidak layak konsumsi) dari data sampel CSV. Setelah melalui tahapan data preprocessing dan pembangunan struktur ANN yang berlapis (deep learning), model dilatih menggunakan optimizer Adam selama 100 epochs.

Analisis Sentimen dengan SMOTE & Naive Bayes
Proyek ini adalah implementasi Analisis Sentimen menggunakan algoritma Naive Bayes dalam Python. Untuk mengatasi masalah ketidakseimbangan data (misalnya, lebih banyak sentimen positif daripada negatif), kami menerapkan teknik SMOTE (Synthetic Minority Over-sampling Technique). Model yang dihasilkan mampu mengklasifikasikan sentimen (positif, negatif, atau netral) dari data teks dengan presisi yang ditingkatkan berkat penanganan data yang imbalanced secara efektif.

Prediksi Harga Motor dengan Random Forest
Proyek ini menggunakan Random Forest Regressor dalam Python untuk memprediksi harga jual motor bekas secara akurat. Kami melakukan data cleaning dan analisis korelasi harga jual terhadap faktor-faktor seperti harga awal dan jenis penjual untuk menghasilkan model prediksi harga yang optimal.

Analisis Sentimen Interaktif (Deployment Streamlit)
Proyek ini adalah pengembangan Aplikasi Web Streamlit menggunakan Python yang mampu melakukan Klasterisasi Analisis Sentimen secara real-time. Aplikasi ini menerapkan algoritma unsupervised learning K-Means untuk mengelompokkan teks input menjadi sentimen (Positif, Negatif, Netral) secara otomatis. Solusi ini memberikan platform interaktif dan user-friendly bagi klien untuk mendapatkan wawasan sentimen dari data teks instan.